公司简介
四川长虹新材料科技有限公司是四川长虹电子控股集团有限公司控股子公司,属集团在新能源材料领域重要战略布局,由集团新能源材料实验室首席专家领军,主要从事硅基负极的研发、生产和销售。目前,公司已成功实现高比容、低成本长循环硅基负极材料产品批量生产,材料各项性能指标达到了行业领先水平。
根据公司发展规划,现面向长虹集团内外部诚聘以下岗位,具体如下:
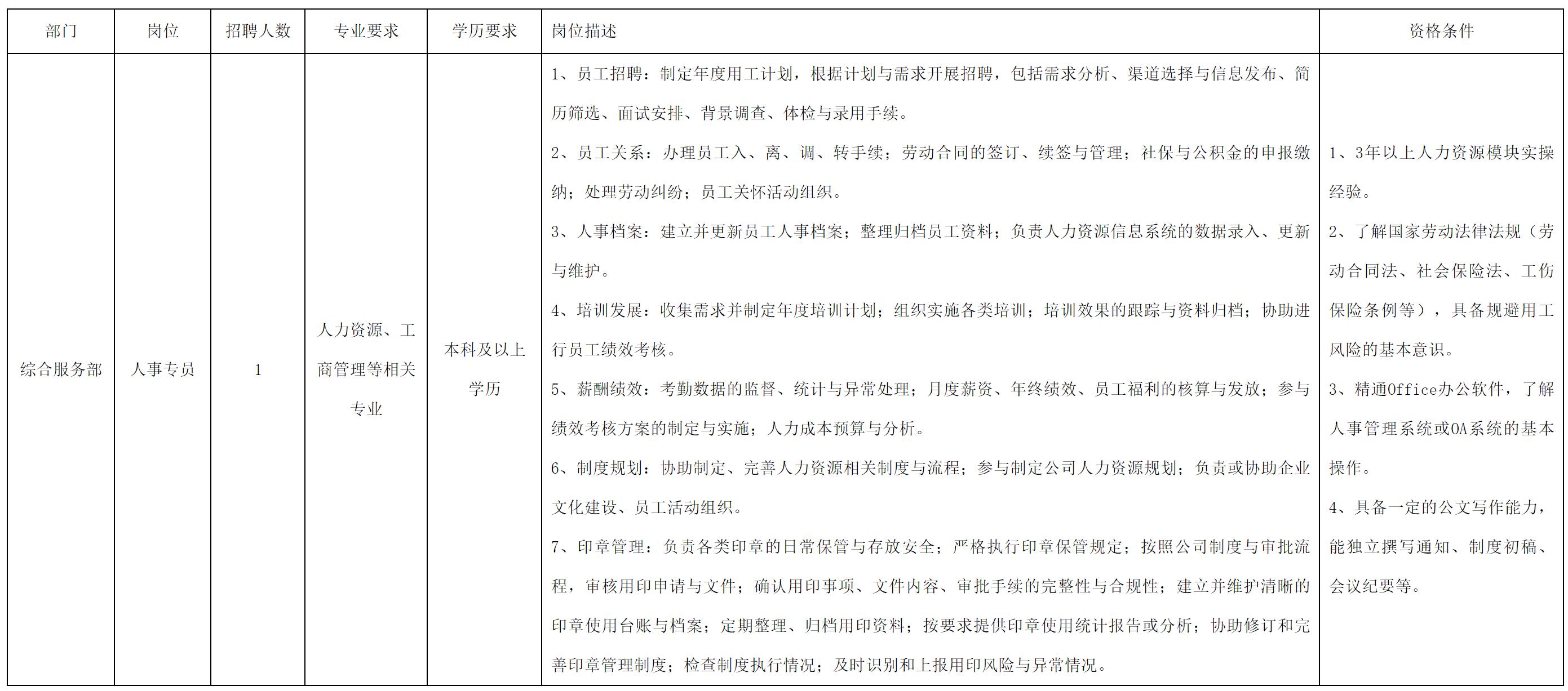
一、岗位信息
二、报名时间
招聘信息长期有效,直至招满为止。
三、薪酬待遇
提供地区行业有竞争力的薪酬
四、招聘程序
1.资格审查。按照报名条件,对应聘人员进行筛选和资料审查,确定入选考试的人员名单。
2.招聘方式。根据资格审查和初步甄选的情况,及时以邮件、短信或电话方式通知全部合格应聘人员,参加笔、面试事项,做到通知事宜和发送情况有据可查。
3.确定拟录用人员。面试结束后,以电话方式和邮件方式通知拟录用人员,未定为拟录用人员不再另行通知。
4.正式聘用。拟聘用人员须按招聘公开渠道公示,在公示期满无异议后。以电话和邮件方式通知办理正式聘用手续。
5.特别声明:应聘者应对提交材料的真实性负责,如有弄虚作假,立即取消聘用资格并追究其法律责任。
五、报名方式
1.有意者请将《员工应聘简历表》发至邮箱:yang11.zhang@changhong.com,邮件标题为“岗位名称+应聘者姓名”。
2.对于初选条件合格者,我们将与您联系。
联系人:张女士;联系电话:13201232892。
六、监督投诉渠道
1.长虹集团纪检部门联系电话:0816-2412388
2.长虹集团纪检部门监督邮箱:chjwjb@changhong.com
3.绵阳市国资委“护国资”热线:0816-2247110
4.绵阳市国资委“护国资”邮箱:mygzwdjk@163.com
