公司简介
长虹创始于1958年,历经多次转型,已发展成为集智慧家居、数字产业、特种装备、绿色能源、医疗健康等产业为主的千亿级跨国企业集团。旗下拥有7家上市公司(四川长虹、长虹美菱、长虹华意、长虹佳华、长虹能源、中科美菱、华丰科技),位居四川省数字经济企业第1位、中国电子信息百强企业第13位,产品和服务覆盖160多个国家和地区、超5亿用户。当前,正加快推进科技创新与产业创新融合发展,大力实施智改数转,奋力打造世界一流企业,推动长虹高质量发展。
根据公司经营发展需要,现面向社会公开招聘以下岗位。
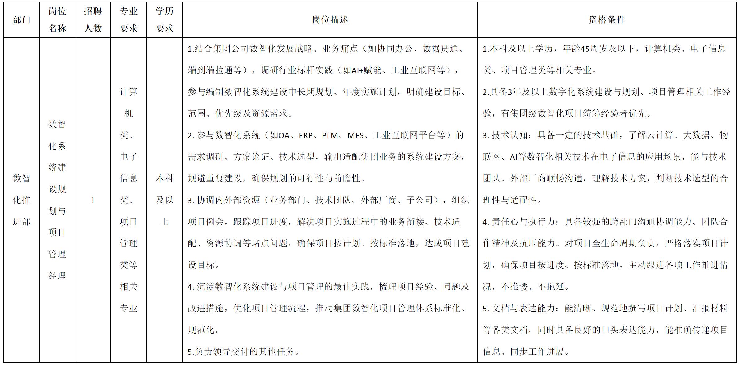
一、岗位信息
二、报名时间:
2026年5月26日前,逾期不再接受报名。
三、薪酬福利:
薪酬和福利按照长虹股份公司有关规定执行。
四、招聘程序:
1.资格审查。按照报名条件,对应聘人员进行筛选和资料审查,确定入围的人员名单。
2.招聘方式。根据资格审查和初步甄选的情况,以邮件、短信或电话方式通知全部合格应聘人员参加面试。
3.确定拟录用人员。面试结束后,以电话方式和邮件方式通知拟录用人员,未定为拟录用人员不再另行通知。
4.正式聘用。拟聘用人员须按招聘公开渠道公示,在公示期满无异议后。以电话和邮件方式通知办理正式聘用手续。
5.特别声明:应聘者应对提交材料的真实性负责,如有弄虚作假,立即取消聘用资格并追究其法律责任。
五、报名方式:
报名联系人:邓老师
联系电话:0816-2418007
投递二维码:
六、监督投诉渠道
1.长虹集团纪检部门联系电话:0816-2418450
长虹集团纪检部门监督邮箱:chjwjb@changhong.com
2.绵阳市国资委“护国资”热线:0816-2247110
绵阳市国资委“护国资”邮箱:mygzwdjk@163.com

