新闻热线:0816-2395666
设为首页
加入收藏
涪城
游仙
安州
江油
三台
梓潼
盐亭
平武
北川
高新
经开
科技城新区
仙海
绵阳
新闻
涪江观察
视觉绵阳
绵州
大小事
街拍
公益
人物
旅游
文化
汽车
互动
热点
国内
包打听
法治
辟谣台
焦点
房产
教育
公益
新闻24
小时
公示公告
网络谣言曝光台
您现在的位置:
首页
>
公示公告
>
国有资产处置
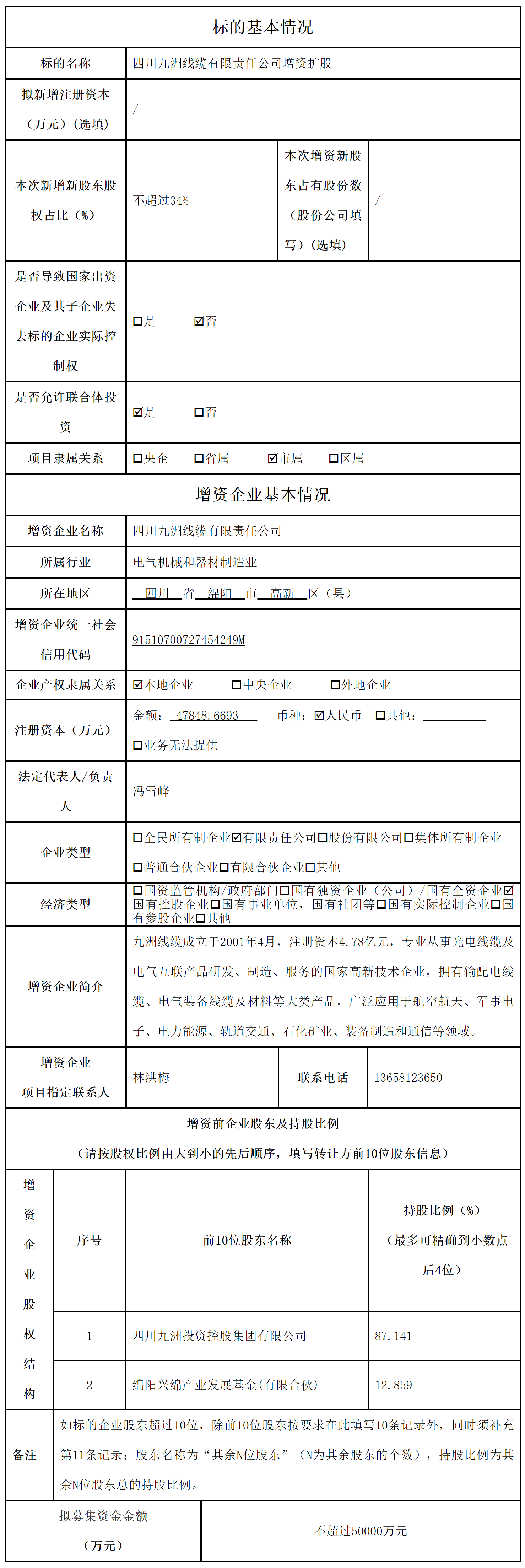
四川九洲线缆有限责任公司增资扩股项目信息预披露
发稿时间:2025-09-23 10:54 来源: 绵阳新闻网
相关新闻:
学习贯彻党的二十届四中
学习贯彻习近平新时代中
锲而不舍落实中央八项规
建圈强链进行时
李云主持召开市政府常务会议
李云主持召开市政府与市级群团部门暨市政
绵阳惠企政策为人才服务提质赋能
知名企业走进中国(绵阳)科技城投资恳谈
绵阳科技城发布“交通管控辅助决策平台”
绵阳市发布居家用火用电安全风险提示
热点
绵州
区县
•
研发投入超13%,营收实现连续跨越式增长 ——芯
•
一块腊肉一座民宿 烹出乡村振兴新滋味 北川原
•
滨江广场富乐大桥桥头入口要进广场先“抬车”?
•
提高通行效率城区两处路口实施交通组织优化改造
•
从“简单叠加”到“深度耦合”,从“量的积累”
•
填补产业链空白 迪迩五号·中国科技城号空间实
•
全省推广 绵阳司机“暖心之家”获业内好评
•
【梓潼】锚定“双提双解” 政务服务“加速跑”
•
【梓潼】非遗传承 青春同行 青年人才沉浸式汲
•
【江油】十年亏损企业跃升国家级“小巨人”——
•
【江油】织密“幸福网” 守护“夕阳红”
•
【盐亭】“换道超车”加速工业蝶变
•
【平武】创新实践 文明新风润乡土
•
【安州区】向“新”而行 点燃高质量发展新引擎