第二轮中央生态环境保护督察第六十一项整改任务已完成,并通过验收,拟按程序实施销号。根据《四川省生态环境保护督察问题整改销号办法(2023年修订)》有关要求,现将该项任务整改完成情况予以公示,公示期为2025年12月31日至2026年1月14日。
公示期间如有异议,请实名书面向四川省住房和城乡建设厅提出。联系电话:028-85521321;邮寄地址:四川省成都市人民南路36号。
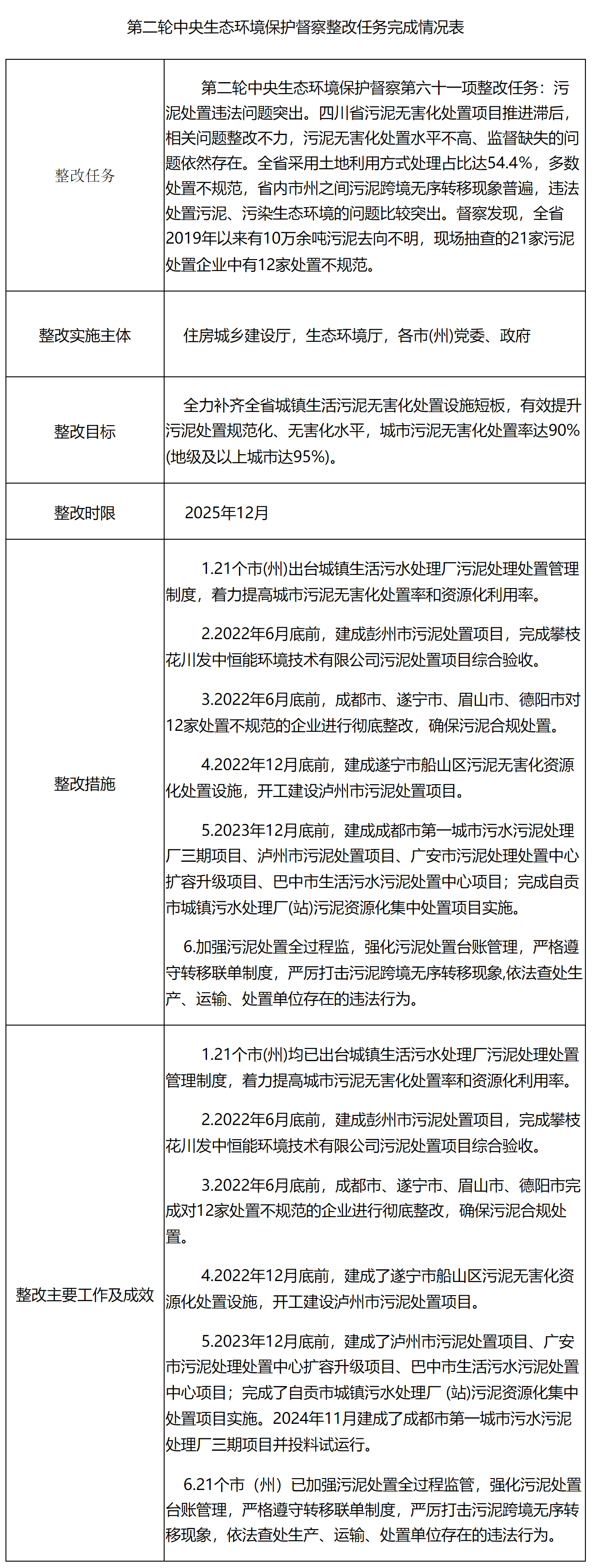
附件:第二轮中央生态环境保护督察整改任务完成情况表
四川省住房和城乡建设厅
2025年12月31日
